上海交通大学学报(医学版) ›› 2025, Vol. 45 ›› Issue (6): 673-683.doi: 10.3969/j.issn.1674-8115.2025.06.002

• 口腔颌面外科专题 • 上一篇    下一篇

亚精胺对脂多糖诱导的小鼠颅骨炎症性骨溶解的作用研究

赵心雨1, 张文超1, 陈旭卓2, 宋佳琪3, 黄慧4(), 张善勇2()   

  1. 1.山东第二医科大学口腔医学院,潍坊 261053
    2.上海交通大学医学院附属第九人民医院口腔外科,上海交通大学口腔医学院,国家口腔医学中心,国家口腔疾病临床医学研究中心,上海市口腔医学重点实验室,上海市口腔医学研究所,上海 200011
    3.北京大学深圳医院口腔科,深圳 518000
    4.上海交通大学医学院附属第九人民医院口腔影像科,上海 200011
  • 收稿日期:2025-02-25 接受日期:2025-04-03 出版日期:2025-06-10 发布日期:2025-06-10
  • 通讯作者: 张善勇,主任医师,博士;电子信箱:zhangshanyong@126.com
    黄 慧,主管技师,大专;电子信箱:1974601318@qq.com
  • 作者简介:赵心雨(1999—),男,硕士生;电子信箱:3130458795@qq.com
  • 基金资助:
    国家自然科学基金(82301108);上海交通大学医学院附属第九人民医院“交叉”研究基金(JYJC202218)

Study on the effects of spermidine on LPS-induced inflammatory osteolysis in mouse calvaria

ZHAO Xinyu1, ZHANG Wenchao1, CHEN Xuzhuo2, SONG Jiaqi3, HUANG Hui4(), ZHANG Shanyong2()   

  1. 1.School of Stomatology, Shandong Second Medical University, Weifang 261053, China
    2.Department of Oral Surgery, Shanghai Ninth People's Hospital, Shanghai Jiao Tong University School of Medicine; College of Stomatology, Shanghai Jiao Tong University; National Center for Stomatology; National Clinical Research Center for Oral Diseases; Shanghai Key Laboratory of Stomatology, Shanghai Research Institute of Stomatology, Shanghai 200011, China
    3.Department of Stomatology, Shenzhen Hospital of Peking University, Shenzhen 518000, China
    4.Department of Oral Imageology, Shanghai Ninth People's Hospital, Shanghai Jiao Tong University School of Medicine, Shanghai 200011, China
  • Received:2025-02-25 Accepted:2025-04-03 Online:2025-06-10 Published:2025-06-10
  • Contact: ZHANG Shanyong, E-mail: zhangshanyong@126.com
    HUANG Hui, E-mail: 1974601318@qq.com.
  • Supported by:
    National Natural Science Foundation of China(82301108);"Interdisciplinary" Research Fund of Shanghai Ninth People's Hospital, Shanghai Jiao Tong University School of Medicine(JYJC202218)

摘要:

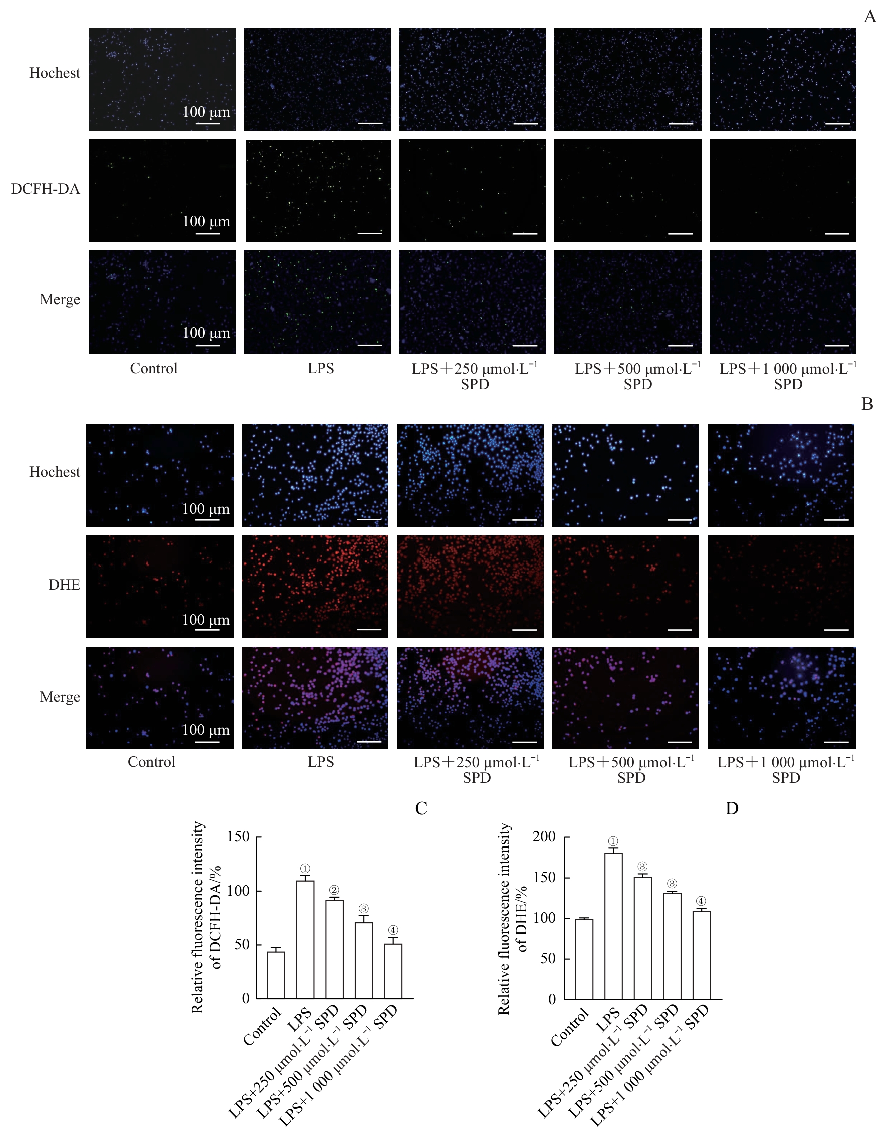
目的·探讨亚精胺(spermidine,SPD)在体内和体外对炎症性骨溶解的抑制作用。方法·采用CCK-8法检测不同浓度SPD对RAW264.7巨噬细胞的活性影响;采用二氯二氢荧光素乙酰酯(dichlorodihydrofluorescein diacetate,DCFH-DA)和二氢乙锭(dihydroethidium,DHE)染色液分别检测SPD对脂多糖(lipopolysaccharide,LPS)激活的RAW264.7细胞内活性氧(reactive oxygen species,ROS)水平;采用反转录实时荧光定量PCR(reverse transcription real-time fluorescence quantitative PCR,RT-qPCR)检测SPD对LPS激活的RAW264.7细胞内促炎相关基因表达的影响;采用抗酒石酸酸性磷酸酶(tartrate-resistant acid phosphatase,TRAP)染色检测SPD对小鼠原代骨髓来源巨噬细胞(bone marrow-derived macrophage,BMM)向破骨细胞分化的影响,并进一步通过RT-qPCR分析SPD对BMM诱导分化后与破骨细胞分化和功能相关基因表达的影响。构建LPS诱导的小鼠颅骨骨溶解模型,通过Micro-CT分析以及组织切片苏木精-伊红(hematoxylin-eosin,H-E)染色、TRAP染色评价SPD对炎症性骨溶解的治疗效果。结果·CCK-8结果显示,SPD达到1 000 μmol/L时,对RAW264.7细胞仍无明显细胞毒性;ROS检测结果显示,SPD可以显著抑制LPS引起的巨噬细胞内ROS水平的升高;RT-qPCR结果显示,SPD可以抑制LPS诱导的促炎相关基因的表达。TRAP染色和RT-qPCR结果显示,SPD可有效抑制核因子κB受体活化因子配体(receptor activator of nuclear factor-κB ligand,RANKL)诱导的BMM向破骨细胞分化,以及降低破骨细胞分化和功能相关基因的表达。在小鼠颅骨骨溶解模型中,Micro-CT结果显示,SPD处理组颅骨骨体积分数和骨矿物质密度均较LPS组显著升高;组织切片染色结果显示,SPD处理组炎症细胞浸润减少,破骨细胞数量减少,组织受损程度较轻。结论·SPD在体外能够抑制巨噬细胞的炎症反应,以及RANKL诱导的破骨细胞分化;在体内,SPD可改善由LPS诱导的小鼠炎症性颅骨骨溶解。

关键词: 亚精胺, 骨溶解, 破骨细胞, 炎症

Abstract:

Objective ·To investigate the inhibitory effects of spermidine (SPD) on inflammatory osteolysis both in vivo and in vitro. Methods ·The CCK-8 assay was used to assess the viability of RAW264.7 macrophages treated with various concentrations of SPD. The levels of intracellular reactive oxygen species (ROS) in lipopolysaccharide (LPS)-activated RAW264.7 cells were evaluated by staining with dichlorodihydrofluorescein diacetate (DCFH-DA) and dihydroethidium (DHE), respectively. Reverse transcription real-time fluorescence quantitative PCR (RT-qPCR) was utilized to determine the effects of SPD on the expression of pro-inflammatory genes in LPS-activated RAW264.7 cells. Tartrate-resistant acid phosphatase (TRAP) staining was used to evaluate the effect of SPD on the differentiation of mouse primary bone marrow-derived macrophages (BMMs) into osteoclasts. RT-qPCR was employed to further analyze the effect of SPD on the expression of genes related to osteoclast differentiation and functions after BMM-induced differentiation. An LPS-induced mouse calvarial osteolysis model was constructed, and the therapeutic efficacy of SPD on inflammatory osteolysis was assessed using Micro-CT analysis, hematoxylin-eosin (H-E) staining and TRAP staining of histological sections. Results ·The CCK-8 assay showed that SPD, even at a concentration of 1 000 μmol/L, exhibited no significant cytotoxicity to RAW264.7 cells. ROS analysis revealed that SPD markedly inhibited LPS-induced elevation of intracellular ROS levels in macrophages. RT-qPCR results indicated that SPD suppressed the expression of pro-inflammatory genes induced by LPS. Both TRAP staining and RT-qPCR demonstrated that SPD effectively inhibited the differentiation of BMMs into osteoclasts induced by receptor activator of nuclear factor-κB ligand (RANKL) and reduced the expression of genes associated with osteoclast differentiation and function. In the mouse calvarial osteolysis model, Micro-CT analysis showed that the bone volume fraction and bone mineral density in the SPD-treated groups were significantly higher than those in the LPS group. Histological staining revealed that SPD treatment reduced inflammatory cell infiltration, decreased osteoclast numbers, and alleviated tissue damage. Conclusion ·SPD inhibits macrophage inflammatory responses and RANKL-induced osteoclast differentiation in vitro; in vivo, it alleviates LPS-induced inflammatory calvarial osteolysis in mice.

Key words: spermidine (SPD), osteolysis, osteoclast, inflammation

中图分类号: