上海交通大学学报(医学版), 2025, 45(4): 387-403 doi: 10.3969/j.issn.1674-8115.2025.04.001

论著 · 基础研究

人胚胎干细胞向神经前体细胞分化的转录组与染色质可及性变化分析研究

李林颖1, 蔡晓东2, 童冉2, 杨晨2, 王志明2, 贺潇宇2, 马子越2, 张丰,2, 李令杰,2, 周君梅,1

1.上海市儿童医院,上海交通大学医学院附属儿童医院中心实验室,上海 200062

2.上海交通大学基础医学院组织胚胎学与遗传发育学系,上海市生殖医学重点实验室,教育部细胞分化与凋亡重点实验室,上海 200025

Analysis of transcriptome and chromatin accessibility changes during the differentiation of human embryonic stem cells into neural progenitor cells

LI Linying1, CAI Xiaodong2, TONG Ran2, YANG Chen2, WANG Zhiming2, HE Xiaoyu2, MA Ziyue2, ZHANG Feng,2, LI Lingjie,2, ZHOU Junmei,1

1.Department of Central Laboratory, Shanghai Children's Hospital, Shanghai Jiao Tong University School of Medicine, Shanghai 200062, China

2.Department of Histoembryology, Genetics and Developmental Biology, Shanghai Jiao Tong University College of Basic Medical Sciences; Shanghai Key Laboratory of Reproductive Medicine; Key Laboratory of Cell Differentiation and Apoptosis of Chinese Ministry of Education, Shanghai 200025, China

通讯作者: 周君梅,研究员,博士;电子信箱:zhou_junmei@qq.com李令杰,研究员,博士;电子信箱:lingjie@shsmu.edu.cn张 丰,副研究员,博士;电子信箱:fzhang@shsmu.edu.cn

编委: 瞿麟平

收稿日期: 2024-09-02   接受日期: 2024-11-11   网络出版日期: 2025-04-28

基金资助: 国家自然科学基金.  32070867

Corresponding authors: ZHOU Junmei, E-mail:zhou_junmei@qq.comLI Lingjie, E-mail:lingjie@shsmu.edu.cnZHANG Feng, E-mail: fzhang@ shsmu. edu.cn.

Received: 2024-09-02   Accepted: 2024-11-11   Online: 2025-04-28

作者简介 About authors

李林颖(1998—),女,硕士生;电子信箱:lin-ying@sjtu.edu.cn。 。

摘要

目的·利用人胚胎干细胞(human embryonic stem cell,hESC)体外分化模型和高通量多组学测序技术研究hESC分化成神经前体细胞(neural progenitor cell,NPC)过程中转录组和染色质可及性的变化情况。方法·首先在体外利用拟胚体形成法诱导hESC分化成NPC,并收集这2个阶段的细胞;通过反转录-实时荧光定量PCR(reverse transcription-quantitative real-time PCR,RT-qPCR)和免疫荧光染色(immunofluorescence,IF)鉴定细胞表型。应用转录组测序(transcriptome sequencing,RNA-seq)检测并分析hESC和NPC的差异表达基因(differentially expressed gene,DEG)。应用染色质可及性测序(assay for transposase-accessible chromatin with high throughput sequencing,ATAC-seq)技术获取hESC和NPC的染色质可及性变化情况,并对差异的染色质开放区域进行基序富集分析以发现具有潜在调控作用的转录因子。最后对RNA-seq和ATAC-seq多组学数据进行联合分析,并构建蛋白质互作(protein-protein interaction,PPI)网络,寻找体外神经早期分化过程中的关键基因和调控通路。结果·RT-qPCR与IF均显示多能性标志物(NANOGPOU5F1)在hESC阶段表达量高而在NPC阶段表达量明显降低;同时神经早期分化标志物(PAX6SOX1NES)在hESC阶段基本不表达而在NPC阶段表达量显著升高。RNA-seq分析结果显示,与hESC阶段相比,NPC阶段中有5 597个基因的表达水平呈现上调,而3 654个基因的表达水平下降,基因功能富集分析显示NPC阶段上调的基因富集至神经发育相关的功能。ATAC-seq分析结果显示,共27 491个基因组区域在hESC向NPC分化过程中染色质可及性发生了显著改变,其中有12 381个区域染色质可及性增强,15 110个区域染色质可及性减弱;基序富集分析揭示DLX1LHX2等转录因子基因可能在hESC向NPC分化过程中发挥重要作用。RNA-seq和ATAC-seq的多组学数据联合分析结果显示,在NPC阶段高表达的重叠基因主要富集在轴突导向、前脑发育、神经元迁移等。神经分化后CTNND2LHX2基因表达水平升高,且相关基因区域染色质可及性也增加。PPI网络分析发现,PRKACACDH2ERBB4等是下游候选基因。结论·利用hESC体外分化模型结合高通量多组学测序技术可用于揭示hESC向NPC分化过程中的转录组及染色质可及性的变化规律;该过程中轴突导向、前脑发育、神经元迁移等通路的相关基因表达水平升高,染色质可及性增强。

关键词: 人胚胎干细胞 ; 神经前体细胞 ; 染色质可及性测序 ; 转录组测序

Abstract

Objective ·To investigate the changes in transcriptome and chromatin accessibility during the differentiation of human embryonic stem cells (hESCs) into neural progenitor cells (NPCs) using in vitro differentiation models and high-throughput multi-omics sequencing technologies. Methods ·hESCs were first induced to differentiate into NPCs in vitro using the embryoid body formation method, and cells at both stages were collected. The cell phenotypes were identified by reverse transcription-quantitative real-time PCR (RT-qPCR) and immunofluorescence (IF) staining. Transcriptome sequencing (RNA-seq) was conducted to detect and analyze the differentially expressed genes (DEGs) between hESCs and NPCs. The assay for transposase-accessible chromatin with high-throughput sequencing (ATAC-seq) was employed to assess chromatin accessibility changes between hESCs and NPCs. Motif enrichment analysis was performed on differentially accessible chromatin regions to discover potential regulatory transcription factors. Finally, an integrated analysis of RNA-seq and ATAC-seq data and the protein-protein interaction (PPI) network were performed to identify key genes and regulatory pathways involved in the early stages of neural differentiation in vitro. Results ·Both RT-qPCR and IF results indicated that the expression levels of pluripotency markers (NANOG and POU5F1) were high at the hESC stage but significantly decreased at the NPC stage, while early neural differentiation markers (PAX6, SOX1, and NES) were minimally expressed at the hESC stage but markedly upregulated at the NPC stage. RNA-seq analysis revealed that compared to the hESC stage, there were 5 597 genes upregulated and 3 654 genes downregulated at the NPC stage. Gene function enrichment analysis showed that the upregulated genes at the NPC stage were enriched in the functions related to neural development. ATAC-seq analysis demonstrated a total of 27 491 genomic regions had significant changes in chromatin accessibility during the differentiation from hESC to NPC, with 12 381 regions showing increased accessibility and 15 110 regions showing decreased accessibility. Motif enrichment analysis revealed that transcription factor genes such as DLX1 and LHX2 might play an important role in the differentiation process from hESCs into NPCs. Integrated analysis of RNA-seq and ATAC-seq data revealed that overlapping genes with high expression at the NPC stage were mainly enriched in axon guidance, forebrain development, and neuron migration. After neural differentiation, the expression levels of CTNND2 and LHX2 genes increased, and the chromatin accessibility of related genomic regions also increased. PPI network analysis indentified candidate downstream genes including PRKACA, CDH2, and ERBB4. Conclusion ·The in vitro differentiation model of hESCs combined with high-throughput multi-omics sequencing technologies can be used to depict the changes in transcriptome and chromatin accessibility during the differentiation of hESCs into NPCs. In this process, the expression levels of genes related to axon guidance, forebrain development, and neuronal migration pathways increase and related chromatin accessibility is enhanced.

Keywords: human embryonic stem cell (hESC) ; neural progenitor cell (NPC) ; assay for transposase-accessible chromatin with sequencing (ATAC-Seq) ; RNA sequencing (RNA-seq)

PDF (8866KB) 元数据 多维度评价 相关文章 导出 EndNote| Ris| Bibtex  收藏本文

本文引用格式

李林颖, 蔡晓东, 童冉, 杨晨, 王志明, 贺潇宇, 马子越, 张丰, 李令杰, 周君梅. 人胚胎干细胞向神经前体细胞分化的转录组与染色质可及性变化分析研究. 上海交通大学学报(医学版)[J], 2025, 45(4): 387-403 doi:10.3969/j.issn.1674-8115.2025.04.001

LI Linying, CAI Xiaodong, TONG Ran, YANG Chen, WANG Zhiming, HE Xiaoyu, MA Ziyue, ZHANG Feng, LI Lingjie, ZHOU Junmei. Analysis of transcriptome and chromatin accessibility changes during the differentiation of human embryonic stem cells into neural progenitor cells. Journal of Shanghai Jiao Tong University (Medical Science)[J], 2025, 45(4): 387-403 doi:10.3969/j.issn.1674-8115.2025.04.001

细胞命运决定直接影响着不同细胞类型的分化和特化。通过正确的细胞命运决定过程,原始细胞能够选择合适的分化路径,并最终形成正确的细胞类型。在发育中的大脑皮层,神经前体细胞(neural progenitor cell,NPC)通过自我更新及增殖,具备不同的谱系特点,并受到精确调控,最终分化为神经元、少突胶质细胞和星形胶质细胞三大神经细胞类型1-3。研究发现,神经细胞亚型的异常在不同的神经精神疾病中存在。例如,利用自闭症谱系障碍(autism spectrum disorders,ASD)患者来源的多能干细胞(pluripotent stem cell,PSC)分化出NPC,可检测到谷氨酸能神经细胞比例下降,而γ-氨基丁酸能神经细胞比例增加,提示兴奋性和抑制性的NPC比例失衡4;这一发现与ASD的重要病因假说,即神经元回路中兴奋/抑制平衡(balance of excitation and inhibition,E/I balance)的失调5-7相吻合。因此,探索神经细胞如何分化产生丰富的细胞类型,最终不同细胞类型如何以高度准确的时空规律组装成复杂神经环路,都具有极其重要的意义。

在神经发育过程中,神经谱系特异性基因在特定的神经细胞类型中独有或高度富集,进而赋予了不同类型的细胞谱系特异性的表型和功能。近年来研究发现,基因表达模式在细胞世代之间具有可遗传性,这种可遗传性并不依赖于DNA序列信息,而是与DNA分子上特定碱基的结构修饰、染色质构象重塑相关8-10。表观遗传学关注的是基因组功能的变化,这些变化虽然并不涉及核苷酸序列的变动,但却能够稳定地调节谱系基因表达模式并最终决定细胞的类型11-12。有许多表观遗传学相关基因参与了神经正常发育、大脑的高级功能以及神经精神疾病的发病机制13-15。因此,解析神经发育过程中的表观基因组学规律,深化对神经发育过程的认识,有助于为神经精神疾病的发病机制提供新的见解。

染色质可及性(chromatin accessibility)是指细胞核内大分子能够与染色质DNA物理接触的程度16;在转录或复制合成过程中,核小体从DNA上解离,使DNA暴露以便能够被转录调控因子结合,启动转录并调控基因的表达。通过检测染色质可及性,可以直接反映出调控因子与开放染色质结合的状态,该状态与基因的表达情况密切相关。目前研究染色质可及性的方法主要是将酶切法或物理化学方法与染色质可及性测序(assay for transposase-accessible chromatin with high-throughput sequencing,ATAC-seq)结合,以识别染色质开放区域或核小体占据的区域17-18。近年来,有大量研究19-20利用检测染色质可及性的技术研究了神经发育过程中表观基因组的动态变化。

人多能干细胞(human pluripotent stem cell,hPSC)包括源自人类早期囊胚中内细胞团的人胚胎干细胞(human embryonic stem cell,hESC)21和通过重编程获得的人诱导多能干细胞(human induced pluripotent stem cell,hiPSC)22,具有无限的自我更新和多向分化的潜能的特性。它们可在体外定向分化成神经细胞,由于其携带人类基因组和生理特征相关信息,可用于模拟人类早期胚胎的分化和早期发育过程。此外,该体外模型克服了模式动物的物种差异、伦理法律限制、样本数量限制以及早期胚胎的异质性等局限性,为研究人类早期胚胎发育提供了丰富的细胞资源21-23。hPSC的出现促进了人类神经细胞培养体系的产生24,最初是利用类胚体(embryoid body,EB)或在饲养层细胞中诱导分化,但这些方法存在着培养条件不明确、分化周期长和效率低等问题25-27。CHAMBERS等24同时采用SB431542和LDN193189来阻断转化生长因子β/骨形态发生蛋白(transforming growth factor-β/bone morphogenetic protein,TGF-β/BMP)依赖的SMAD信号,即双重SMAD抑制(dual SMAD inhibition)策略,实现在贴壁培养条件下将hPSC快速有效地分化为具有电生理功能的特定神经谱系细胞;同时,添加N2和B27等神经分化必需的营养和生长因子,如脑源性神经营养因子(brain-derived neurotrophic factor,BDNF)等,促使hPSC向特定的神经谱系分化并辅助NPC的增殖及自我更新2428。尽管hPSC的定向分化技术为神经发育研究带来了宝贵的体外研究模型,但是该系统还需要进一步完善,以提高分化效率、缩短分化周期,并确保分化体系的安全性。因此从分子基础层面深入探究神经发育的调控机制,有助于改善分化方案,并为干细胞模型的应用提供理论支持。

早期神经发育过程中,细胞命运的调控具有高度的复杂性和精确性。既往研究大多仅仅关注了该过程中的转录组水平的变化,而染色质状态的动态变化规律却被忽视。而染色质状态的变化可以对神经谱系特异性基因的表达发挥精细且准确的调控,有助于深入理解细胞命运决定的过程。在本研究中,我们聚焦于在hESC向NPC分化过程中,染色质状态变化如何影响神经谱系细胞命运决定,其中有哪些转录因子调控神经特异性基因的表达,推动细胞从多能性状态向神经谱系命运分化。我们采用hESC体外分化的NPC作为研究模型,利用转录组测序(transcriptome sequencing,RNA-seq)和结合高通量测序技术的ATAC-seq技术构建转录组和染色质可及性图谱,结合JASPAR和STRING等公共数据库,初步探索这一分化过程中的重要信号通路和相关基因。

1 材料与方法

1.1 材料

1.1.1 细胞来源

hESC H9细胞系购自WiCell公司,由本实验室保存。

1.1.2 主要试剂和仪器

hESC无饲养层完全培养基mTeSR1(STEMCELL Technologies,加拿大,#05850)、基质胶Matrigel(Corning,美国,#354277)、细胞消化液Accutase(STEMCELL Technologies,加拿大,#07920)、神经诱导培养基(STEMCELL Technologies,加拿大,#05835)、NPC培养基(STEMCELL Technologies,加拿大,#05833)、Rho激酶抑制剂Y27632(STEMCELL Technologies,加拿大,#72304)、STEMdiff™ Neural Rosette Selection Reagent(STEMCELL Technologies,加拿大,#07010)、TRIzol试剂(南京诺唯赞生物科技股份有限公司,# R401-01)、驴血清(北京索莱宝科技有限公司,#SL050)、细胞核染料DAPI(GeneTex,美国,#GTX16206)、抗POU域5类同源盒蛋白1(POU class 5 homeobox 1,POU5F1)抗体(Abcam,英国,#ab181557)、抗Nanog同源盒蛋白(Nanog homeobox,NANOG)抗体(R&D Systems,英国,#AF1997)、抗配对盒基因6蛋白(paired box gene 6,PAX6)抗体(Abcam,英国,#ab195045)、抗性别决定区Y框蛋白1(sex determining region Y box protein 1,SOX1)抗体(Abcam,英国,#ab109290)、Alexa Fluor 555偶联二抗(Invitrogen,美国,#A31572)、RNeasy Mini Kit(Qiagen,德国,#74106)、NP40裂解液(Sigma-Aldrich,德国,#I8896)、洋地黄皂苷(digitonin;Promega,美国,#G9441)、NEBNext High-Fidelity 2×PCR Master Mix(NEB,美国,#M0541L)、NEBNext Ultra Ⅱ RNA Library Prep Kit for Illumina(NEB,美国,#E7775)牛血清白蛋白(上海翌圣生物科技股份有限公司,#ST2249)、DNA纯化试剂盒(DNA Clean & Concentrator-5;ZYMO,美国,#D4014)、HiScript® Ⅲ RT SuperMix for qPCR(南京诺唯赞生物科技股份有限公司,#R323-01)、ChamQ Universal SYBR qPCR Master Mix(南京诺唯赞生物科技股份有限公司,#Q711-03)、转座酶Tn5(Illumina,美国,#15032355)。实时荧光定量PCR(quantitative real-time PCR,qPCR)引物由铂尚生物技术(上海)有限公司合成。

TCS SP8 X激光共聚焦显微镜(Leica,美国)、Bioanalyzer 2100系统(Agilent,美国)、NovaSeq 6000平台(Illumina,美国)、Novaseq PE150平台(Illumina,美国)、Countess3 细胞计数器(ThermoFisher Scientific,美国)、实时荧光定量PCR仪(Bio-Rad,美国)、Qubit DNA高灵敏度测定仪(Invitrogen,美国)。

1.2 实验方法

1.2.1 hESC的培养

hESC H9细胞系维持在mTeSR1/Matrigel中,并使用Accutase或0.5 mmol/L EDTA进行传代。

1.2.2 NPC的诱导

按照STEMCELL Technologies神经诱导分化培养基的说明书,采用抑制TGF-β/BMP依赖的SMAD信号策略,将hESC分化为NPC:将hESC消化成单个细胞,计数3×106个细胞转移至AggreWell孔板的单个孔中,以得到10 000个/微孔。细胞在神经诱导培养基中培养,每日更换3/4的培养基,在诱导5 d后可形成大小、形态均匀的EB。将EB从AggreWell孔板中转移到Matrigel提前包被的6孔板中,每日全换液至诱导后12 d。使用STEMdiff™ Neural Rosette Selection Reagent特异性地识别和结合神经玫瑰花环中NPC的特定细胞表面分子,从孔中分离并收集神经玫瑰花环,并将这些神经玫瑰花环转移到Matrigel包被的新6孔板中;每日全换液使其继续增殖扩张,最终形成NPC,直到细胞需要传代。

1.2.3 细胞免疫荧光染色

提前将细胞爬片放入4孔板中进行包被。取合适密度的细胞接种至玻片上,待细胞状态及贴壁情况良好时,弃培养液,并用PBS清洗3次;之后加入4%多聚甲醛室温固定15 min。固定结束后用PBS将细胞清洗3次,以清除爬片上残留的多聚甲醛;加入适量的0.2% TritonX-100在室温下使细胞通透30 min,用PBS清洗3遍;通透结束后,用提前配好的10%驴血清室温封闭1 h。按照说明书最优比例用10%驴血清将一抗稀释到相应的浓度,滴加在爬片上,4 ℃孵育过夜。一抗孵育结束后用PBS漂洗3次;用10%驴血清将荧光二抗按照1∶500进行稀释,室温避光孵育2 h。孵育结束后用PBS清洗3次。接下来用DAPI(1∶500稀释)在室温下染核10 min,再用PBS洗3次。最后用防荧光淬灭剂封片,于避光条件下室温晾干20 min,转移至4 ℃冰箱暂存。在避光条件下,用激光共聚焦显微镜观察染色情况,并扫描拍照。一抗稀释度如下:抗POU5F1抗体(1∶250)、抗NANOG抗体(1∶20)、抗PAX6抗体(1∶350)、抗SOX1抗体(1∶100)。

1.2.4 RNA-seq文库制备

按照RNeasy Mini Kit说明书的标准流程操作,抽提细胞总RNA。

选择总量≥1 μg的总RNA,使用试剂盒NEBNext Ultra Ⅱ RNA Library Prep Kit for Illumina,通过Oligo(dT)磁珠富集带有多聚A尾的mRNA,随后通过离子打断的方式使用二价阳离子将mRNA随机打断。以片段化的mRNA为模版,随机寡核苷酸为引物,合成cDNA。对双链cDNA进行纯化,之后进行双末端修复及在3′端引入碱基A,并连接测序接头。用AMPure XP beads筛选长度为400~500碱基对(base pair,bp)的cDNA,进行PCR扩增后,再次使用AMPure XP beads纯化PCR产物,最终获得文库。在Bioanalyzer 2100系统上使用高灵敏度DNA检测进行定量。文库测序由上海派森诺生物技术公司在NovaSeq 6000平台上进行。

1.2.5 ATAC-seq文库的制备

以6孔板中的1个孔的细胞为例,用1 mL Accutase于37 ℃孵育5 min后,轻柔吹打大的细胞块,再次孵育2 min,从而使细胞团块完全被消化成单细胞;之后将细胞悬液转移至15 mL离心管中加入5 mL DMEM/F12终止Accutase酶解反应,250×g离心5 min,吸弃上清液,之后同样步骤用PBS清洗细胞2次,最后将细胞重悬于PBS中,用台盼蓝染色计数,调整细胞数量至每个样本中约8×104个细胞。ATAC-seq文库是根据BUENROSTRO等18提出的标准omniATAC-seq生成的:将细胞沉淀重悬于含有0.1% NP40、0.1% Tween-20和0.01% digitonin的ATAC重悬缓冲液中,并在冰上孵育3 min。用仅含有0.1% Tween-20的ATAC重悬缓冲液清洗细胞裂解物。之后将细胞核沉淀与转座反应液一起孵育,使转座酶Tn5进入细胞核并优先片段化染色质开放区域的DNA之后,通过PCR将接头序列添加到DNA片段的末端并进行扩增。ATAC-seq产物用DNA Clean & Concentrator-5进行纯化。测序文库的质量控制在Bioanalyzer 2100系统上进行,并使用Qubit DNA高灵敏度测定仪对文库产量进行定量。文库测序由上海派森诺生物技术公司在Novaseq PE150平台上进行。

1.2.6 RNA-seq数据分析

所有的RNA-seq原始数据均以FASTQ格式下机。使用Cutadapt软件(1.9.1版本)去除接头序列29,用Trimmomatic软件(0.3.2版本)30删去低质量读段,保留高质量的测序读段用于后续的分析。使用FastQC软件(0.11.9版本)31对下机数据进行质量控制。下载参考基因组和基因注释文件,使用HISAT2软件(2.0.5版本)32构建参考基因组的索引,并与参考基因组hg19进行比对;根据RefSeq转录本注释确定转录水平,并使用featureCounts程序(1.5.0-p3版本)33对能够比对到基因的读段数量进行统计,使用FPKM(fragments per kilobase of exon model per million mapped fragments)对表达量进行标准化,以使不同基因和样本之间的表达水平具有可比性;使用DESeq软件(1.39.0版本)34对不同组间的基因表达进行差异分析,差异表达基因(differentially expressed gene,DEG)被定义为至少一个重复的FPKM>1,且差异倍数(fold change,FC)对数的绝对值(log2FC)>1,P<0.05。使用ClusterProfiler软件(4.10.1版本)对DEG进行功能富集分析35。本研究中所有RNA-seq原始测序数据均已上传至国家生物信息中心(https://www.cncb.ac.cn/),GSA-Human编号为HRA009071。

1.2.7 ATAC-seq数据分析

首先使用Trimmomatic软件(0.3.2版本)30对原始测序数据进行质量控制,包括去除低质量的碱基、修剪接头序列和过滤掉低质量的读段;过滤掉的数据用FastQC软件(0.11.9版本)31进行质量控制;之后使用工具Bowtie2软件(2.5.2版本)将质控过的测序数据与参考基因组hg19进行比对36,生成BAM文件,该文件包含了每个读段的比对位置信息。使用MACS2软件(2.1.4版本)识别基因组上染色质开放区域显著富集的位点或峰37,并用MEME软件(5.5.7版本)38对这些峰信号进行注释;利用DiffBind软件(2.10版本)39对不同样本的ATAC-seq数据进行差异分析,以确定差异的染色质开放区域。利用基序(motif)的序列分析工具(MEME中的AME工具)进行相关富集分析,比对的基序数据库为JASPAR2022 CORE non-redundant v2,比对基因组为hg19。利用GREAT(Genomic Regions Enrichment of Annotations Tool)在线网站(http://great.stanford.edu/public/html/)对差异染色质开放区域进行功能富集分析,以了解这些区域所涉及的生物学过程、通路和功能。常用的富集分析工具包括GO(Gene Ontology)、KEGG(Kyoto Encyclopedia of Genes and Genomes)和GREAT等。本研究中所有ATAC-seq原始测序数据均已上传至国家生物信息中心(https://www.cncb.ac.cn/),GSA-Human编号为HRA009070。

1.2.8 构建蛋白质互作网络

将基因集导入交互基因检索工具(Search Tool for the Retrieval of Interacting Genes,STRING;http://string-db.org),选择物种为Homo sapiens,设置置信度阈值大于0.7,从而得到该基因集的蛋白质–蛋白质相互作用(protein-protein interaction,PPI)网络;之后通过Cytoscape软件(3.7.2版本)进行可视化和网络分析,将筛选出的度(degree)≥10的节点作为PPI网络的重要基因。

1.2.9 反转录qPCR

使用标准TRIzol方法从样品中纯化总RNA。使用HiScript® Ⅲ RT SuperMix for qPCR将总RNA反转录成cDNA。将cDNA稀释10倍,并使用ChamQ Universal SYBR qPCR Master Mix进行qPCR。采用△△CT方法计算相对基因表达量。本研究中反转录qPCR(reverse transcription qPCR,RT-qPCR)实验的引物序列见表1

表1   RT-qPCR引物序列

Tab 1  Primer sequences for RT-qPCR

GeneForward (5'→3')Reverse (5'→3')
GAPDHCTGAGAACGGGAAGCTTGTGGGTGCTAAGCAGTTGGT
NANOGGAATGAAATCTAAGAGGTGGCACCTGGTGGTAGGAAGAGTAAAGG
POU5F1ACATCAAAGCTCTGCAGAAAGAACTCTGAATACCTTCCCAAATAGAACCC
SOX1GGAATGGGAGGACAGGATTTACTTTTATTTCTCGGCCCGT
PAX6GCCTATGCAACCCCCAGTTCACTTCCGGGAACTTGAAC
NESTGCGGGCTACTGAAAAGTTCAGGCTGAGGGACATCTTGAG

Note:GAPDH—glyceraldehyde-3-phosphate dehydrogenase; NES—nestin.

新窗口打开| 下载CSV


1.3 统计学分析

利用Graphpad Prism 9.0软件进行数据统计分析及绘图。定量资料用x±s表示,2组间比较采用Student's t检验,多组间比较采用单因素方差分析。相关性分析采用的是Pearson相关性分析。P<0.05表示差异具有统计学意义。本研究涉及的数据统计分析均包含3次独立实验的结果。

2 结果

2.1 利用hESC建立NPC体外培养体系

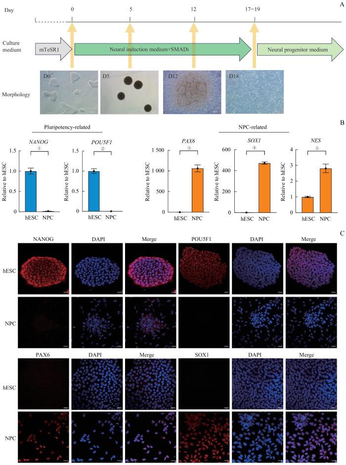
借鉴已发表的文献2440-41中使用的诱导方法,在体外诱导hESC分化形成NPC。如图1A所示:首先使用干细胞培养基mTeSR1维持和扩增hESC,使其呈现典型的干细胞克隆形态——边缘完整清晰,克隆内部细胞排列紧密(Day 0);当细胞汇合度达到70%时,将hESC的单细胞悬液加入Aggrewell孔板,细胞最终形成大小均一、直径为100~300 μm、中心较暗且致密、边缘光滑透亮的EB(Day 5);之后将EB贴壁继续诱导分化,最终形成清晰可见的神经玫瑰花环,这个结构是体外贴壁培养条件下神经干细胞形成的神经管样结构(Day 12);最后选择性消化出神经玫瑰花环结构中富集的NPC并使其继续增殖扩张(Day 18),维持其细胞特性。

图1

图1   利用双重SMAD抑制策略在体外将hESC分化成NPC

Note:A. Schematic diagram of the NPC culture system and morphology of hESC-induced differentiation into NPCs. SMADi—SMAD inhibition. Scale bar=200 μm. B. The gene expression of typical genes related to pluripotency and NPCs during the induction process detected by RT-qPCR. P=0.002, P=0.001, P=0.002, P<0.001, P=0.006. NPCs were the cells induced for 27 d. C. Expression of hESC markers (NANOG and POU5F1) and NPC markers (PAX6 and SOX1), detected by immunofluorescence staining. NPCs were the cells induced for 27 d. Scale bar=25 μm.

Fig 1   Dual SMAD inhibition strategy for hESC differentiation into NPC in vitro


为了评估该神经诱导分化体系是否成功,我们在hESC(Day 0)和NPC(Day 27)阶段收集样本,并通过RT-qPCR和免疫荧光染色的方式对相关标志基因/蛋白进行检测来评估细胞的表型(图1B、C)。NPC中多能性相关标志物(NANOGPOU5F1)的mRNA表达水平急剧下降,而一些NPC特异性标志物如PAX6SOX1NES的表达水平则上升。免疫荧光染色结果显示:在hESC阶段,细胞表达多能性标志物POU5F1和NANOG;而当hESC在神经诱导分化培养基内诱导分化后,细胞不再表达POU5F1以及NANOG,而是表达NPC标志物PAX6及SOX1。上述结果表明我们利用双重SMAD抑制方法可以诱导hESC向NPC分化,成功建立了早期神经分化的体外模型;在此基础上,我们利用高通量测序技术研究基因转录组与染色质可及性的动态变化及潜在调控机制。

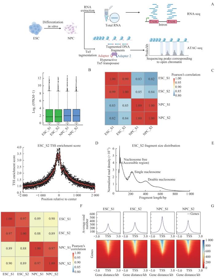
2.2 转录组及染色质可及性的质控情况

为了更好地了解驱动神经早期发育的分子机制,我们对处于未分化的ESC阶段和分化后的NPC阶段的细胞分别进行RNA-seq和ATAC-seq,来检测基因表达水平的变化以及染色质开放区域的变化(图2A)。对于基因组回帖率而言,RNA-seq数据回帖率可达95%左右(表2),而ATAC-seq数据回帖率均达到95%以上(表3)。

图2

图2   体外神经早期分化过程中RNA-seqATAC-seq质控分析

Note: A. Experimental flow chart. Cells were collected at the ESC stage and NPC stage; nuclei were extracted for standard ATAC-seq library preparation, while total RNA was extracted for RNA-seq library preparation. B. Box plot of gene expression levels. C. Pearson correlation analysis was performed on the expression levels between different samples. D. Transcription start site (TSS) enrichment scores of ATAC-seq data. E. Fragment size distribution of ATAC-seq data. F. Pearson correlation analysis of ATAC-seq data between different samples. G. Gene TSS enrichment heat map showing the reads from ATAC-seq data in the TSS±3.0 kb. The blue-to-red scale represents the transition from high to low in the reads in the specified area.

Fig 2   Quality control analysis of RNA-seq and ATAC-seq datasets obtained from the process of early neural differentiation in vitro


表2   在神经诱导过程中RNA-seq文库所获得的原始读段数和比对读段数

Tab 2  Number of raw reads and mapped reads obtained from RNA-seq libraries during neural induction

IndexSample
ESC_S1ESC_S2NPC_S1NPC_S2
Total raw read pairs/n45 792 97453 251 13650 419 62052 973 024
Total raw bases/n6 914 739 0748 040 921 5367 613 362 6207 998 926 624
Mapped reads/n44 506 92751 742 96648 948 79551 574 332
Mapped ratio/%97.9597.9297.8798.13
High-quality mapped reads/n43 139 84350 148 32247 576 74050 093 517
High-quality mapped ratio/%94.9494.9095.1395.31

Note: ESC_S1—embryonic stem cell sample 1; ESC_S2—embryonic stem cell sample 2; NPC_S1—neural progenitor cell sample 1; NPC_S2—neural progenitor cell sample 2.

新窗口打开| 下载CSV


表3   在神经诱导过程中ATAC-seq文库所获得的原始读段数和比对读段数

Tab 3  Number of raw reads and mapped reads obtained by ATAC-seq libraries during neural induction

IndexSample
ESC_S1ESC_S2NPC_S1NPC_S2
Total raw read pairs/n63 713 18032 001 23688 523 60461 924 682
Total raw bases/n9 620 690 1804 832 186 63613 367 000 0009 350 626 982
Mapped read pairs/n61 240 24030 684 14284 944 93259 439 388
Mapped ratio/%98.3698.5298.2497.98
High-quality mapped read pairs/n54 624 25227 152 44875 936 20253 201 562
High-quality mapped ratio/%87.7387.1887.8287.70
Percent duplication/%23.7020.5922.1829.05
Non-duplicate read pairs/n41 677 04621 562 95259 092 18437 745 230

新窗口打开| 下载CSV


RNA-seq数据的质量控制情况:图2B显示不同样品以及不同生物学重复之间的基因表达数据值的分布对称性和分散程度;2个时间点的样品的基因表达情况的相关性分析(图2C)显示,同一个时间点的2个样本的相关性系数接近1,说明在本次研究中我们得到的RNA-seq测序数据是稳定可靠的。ATAC-seq数据的质量控制情况:本研究中的ATAC-seq文库的转录起始位点富集分数(transcription start site enrichment score)约为4(图2D),提示该文库的信噪比较好;同时该文库的片段长度呈现典型的周期性峰分布,即小片段(50~100 bp)代表核小体之间的开放区域,而较大的片段(约200、400、600 bp等)则反映了一个或多个核小体占据的DNA区域(图2E);相关性分析结果(图2F)显示,不同时间点的染色质可及性存在着差异,而同一时间点不同样本之间的染色质可及性具有相似性;之后统计ATAC-seq数据在转录起始位点(transcription start site,TSS)附近的富集情况(图2G),发现基因组染色质开放区域主要富集在基因的TSS附近。以上结果显示,2个时间点的RNA-seq和ATAC-seq数据可为我们后续对基因组中染色质开放区域的定量以及进一步理解基因调控的机制和功能提供具有可比性的数据。

2.3 hESCNPC分化过程中的基因表达谱分析

为了深入了解hESC向NPC分化基因表达谱的变化情况,我们对hESC和NPC 2个阶段的样本进行RNA-seq文库的分析。根据DEG分析结果显示,在NPC分化过程中,NPC与hESC相比,共有9 251个基因在NPC差异表达。在所有DEG中,有5 597个基因(39.5%)的表达水平上调,3 654个基因(60.5%)的表达水平下调(P<0.05且log2FC >1;图3A)。分层聚类(hierarchical clustering)分析结果(图3B)显示,hESC和NPC阶段的基因表达模式存在显著差异。为了揭示这些DEG的功能,对这些在NPC阶段上调的DEG进行功能富集分析。DEG的GO分析(图3C)主要分为3个功能类别,包括生物过程(biological process,BP)、细胞成分(cellular component,CC)和分子功能(molecular function,MF)。差异上调的5 597个基因,在细胞成分类别中主要富集在神经细胞结构相关的通路,例如轴突(P<0.001)、树突(P<0.001)等;在生物过程类别中主要富集的通路包括轴突导向(P<0.001)、中枢神经系统神经元发育(P<0.001)等;而在分子功能方面,差异上调基因主要富集到谷氨酸受体活性(P<0.001)等。KEGG分析结果显示,5 597个在NPC阶段上调的基因富集到了轴突导向(P<0.001)、调控干细胞多能性信号通路(P<0.001),以及多巴胺能神经元突触(P<0.001)等与细胞命运以及神经发育相关的通路(图3D)。同时,我们进行了基因集富集分析(gene set enrichment analysis,GSEA),发现在NPC中上调表达的基因同样也富集到了神经发育相关通路,包括神经元分化、前脑神经元生成等(图3E),这一结果与上述NPC差异上调基因的GO分析结果保持一致。这些数据揭示在NPC差异表达上调的基因可能通过多种生物学途径和信号通路促进了该神经分化过程。

图3

图3   NPC分化过程中转录组的分析

Note: A. Volcano plot shows the distribution of DEGs between the two distinct developmental stages (ESC and NPC). DEGs were defined as |log2FC|>1 and P<0.05. B. Gene expression levels were clustered across all samples. Different colors indicate the value of each gene expression level normalized with Z-scores. C. GO analysis was performed on the DEGs upregulated at the NPC stage. D. KEGG analysis of the DEGs upregulated at NPC stage. E. GSEA analysis identifies pathways upregulated during NPC differentiation.

Fig 3   Transcriptome analysis of NPC differentiation


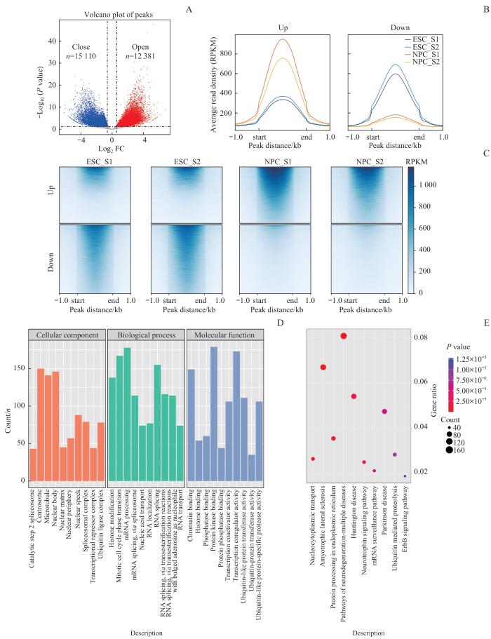
2.4 hESCNPC分化过程中的染色质可及性分析

对2个阶段的染色质开放区域进行差异分析,发现基因组上有27 491个区域在NPC阶段中的染色质可及性发生了显著改变;其中12 381个区域染色质可及性增强,15 110个区域染色质可及性减弱(P<0.05且log2FC >0.585)(图4A)。在差异的上调和下调区域,比较基因组间隔内的平均峰值信号(图4B)和实际峰值信号(图4C),发现2个阶段细胞的染色质开放区域存在较大的差异。为了探究hESC分化为NPC过程中发生变化的重要调控机制,对在NPC阶段差异开放的染色质区域的基因进行注释和功能富集分析,发现这些基因富集在组蛋白修饰(P<0.001)、RNA剪接(P<0.001)、神经营养因子信号通路(P<0.001)、ErbB信号通路(P<0.001)等(图4D、E)。同时,如表4所示,以所有的差异区域作为背景信号,我们通过基序富集分析得到在NPC阶段差异的染色质开放区域上可能结合的转录因子,包括DLX1(distal-less homeobox 1)、LHX2(LIM homeobox 2)等。这些信号通路和转录因子很可能参与早期神经分化过程,导致基因表达模式发生变化,最终促进hESC分化为NPC。

图4

图4   NPC分化过程中染色质可及性分析

Note: A. Volcano plot shows the peak signals of differentially open chromatin obtained from the ATAC-seq dataset. Differential open areas were defined as |log2FC| >0.585 and P<0.05. B. The differential region enrichment plot shows the average peak signal between different samples in the differentially upregulated region (left) and the differentially downregulated region (right) at the NPC stage. C. Differential region enrichment heatmap reveals peak signals within genomic region. D. GO analysis of genes associated with differentially open chromatin regions at the NPC stage. E. KEGG analysis of genes associated with differentially open chromatin regions at the NPC stage.

Fig 4   Chromatin accessibility analysis during NPC differentiation process


表4   对在NPC差异上调的开放染色质信号进行基序富集分析

Tab 4  Motif enrichment analysis of open chromatin signals that were differentially upregulated at the NPC stage

MotifE valueMotif IDMotifE valueMotif ID

Note:DLX1——distal-less homeobox 1; SHOX——SHOX homeobox; MSX1——MSH homeobox 1; NKX6.1——NK6 homeobox 1; LHX2—LIM homeobox 2. The relative size of each position letter in motif indicates their frequency in the sequence.

新窗口打开| 下载CSV


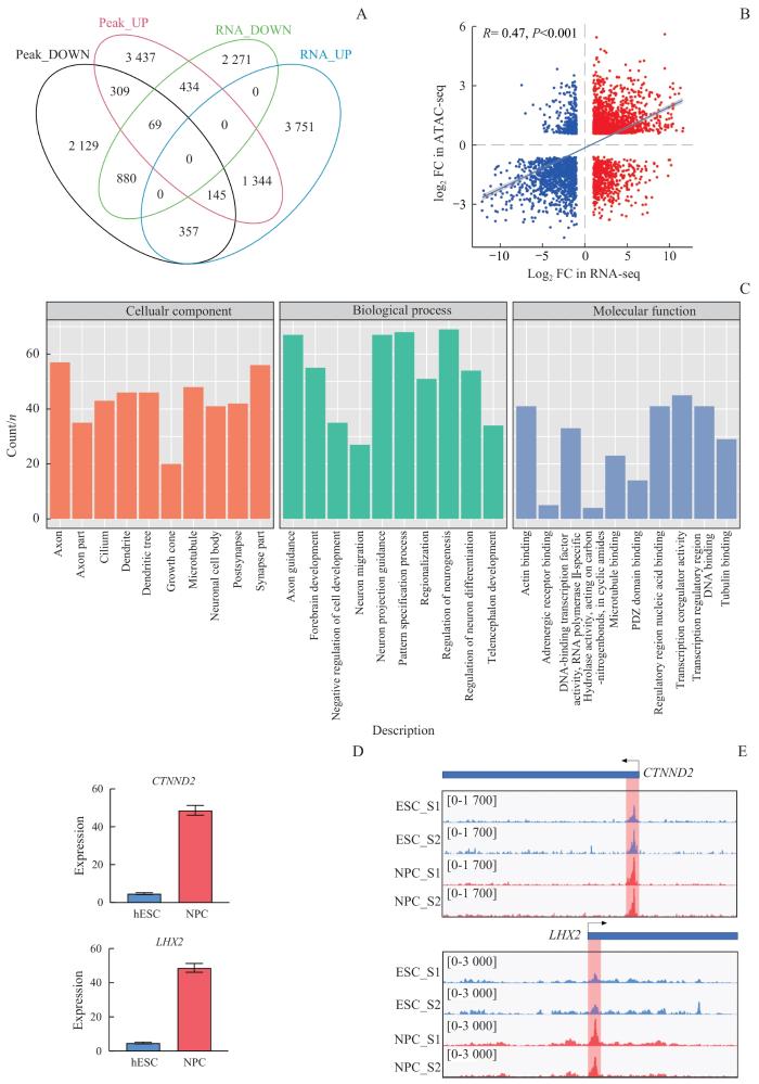
2.5 联合分析hESCNPC分化过程的转录组与染色质可及性变化

hESC在向NPC分化过程中调控区域的染色质状态变化可能会影响该区域转录因子结合,进而导致下游基因表达异常。为了更好地了解基因表达水平变化与染色质可及性之间的关系,我们通过整合来自ATAC-seq和RNA-seq的差异染色质开放区域以及DEG进行分析,预测出NPC分化过程中表达改变的基因。维恩图(图5A)显示:共有2 438个重叠基因;与hESC相比,NPC有1 489个基因上调,949个基因下调。此外,RNA-seq中表达水平的倍数变化与ATAC-seq鉴定的相应峰信号的倍数变化之间存在显著相关性(R=0.47,P<0.001;图5B),这反映了DEG表达模式的变化与相应染色质可及区域的变化有关。之后我们对这1 489个上调的基因进行GO分析(图5C)。结果表明,上调的重叠基因主要富集的神经发育相关通路包括轴突导向(P<0.001)、神经元迁移(P<0.001)和前脑发育(P<0.001)等。这些数据揭示hESC向NPC分化后发生变化的基因可能通过多种生物学途径和信号通路参与此过程。

图5

图5   整合RNA-seqATAC-seq数据分析参与NPC分化的重要基因

Note: A. Venn diagram showing the overlap between DEGs in the NPC cell population and related genes predicted from differentially open chromatin regions. In the ATAC-seq dataset, genes were annotated to regions with ±1 kb of the promoter. B. Scatter plot showing the correlation between the expression levels of the overlapping genes (A) obtained in RNA-seq and the associated peaks obtained from ATAC-seq. C. GO analysis of 1 344 upregulated genes. D. Expression levels of CTNND2 and LHX2 in RNA-seq during NPC differentiation. E. The Integrative Genomics Viewer showing ATAC-seq signals at the transcription start sites of CTNND2 and LHX2 loci during NPC differentiation.

Fig 5   Integration of RNA-seq and ATAC-seq data to analyze important genes involved in NPC differentiation


我们对上述重要的GO信号通路的基因进行了剖析。在与神经发育结构及功能相关的通路中富集到δ-连环蛋白2(catenin δ2,CTNND2)基因,该基因的表达产物作为WNT信号通路的调控因子在发育中发挥重要作用;通过结合基序富集分析得到的转录因子(表4)中,发现LHX2CTNND2一样,无论在RNA-seq中的表达量,还是ATAC-seq中基因的转录起始位点信号强度都在NPC阶段显示出较高水平(图5D、E)。

在此基础上,考虑到基因的功能和作用机制的复杂性,我们对在RNA-seq和ATAC-seq结果中均在NPC阶段高表达的1 344个(排除同时被下调的峰信号注释的145个基因)基因在STRING数据库42中构建PPI网络(图6),结合Cytoscape发掘重要的下游靶基因,如蛋白激酶环磷酸腺苷激活的催化亚基α(protein kinase cAMP-activated catalytic subunit α,PRKACA)、N-钙黏蛋白(N-cadherin,CDH2)、Erb B2受体酪氨酸激酶4(Erb B2 receptor tyrosine kinase 4,ERBB4)等(表5),虽然已有研究43-45报道过这些基因与神经发育或神经系统性疾病的相关性,但是它们在神经方面的具体功能和作用机制还有待探索。

图6

图6   PPI网络分析揭示下游候选中心基因

Note: The thickness of the edge in the network diagram represents the interaction strength between the two proteins, and the size of the node represents the degree. The red circles represent the protein with degree≥10, and the others represent proteins that interact with the red proteins.

Fig 6   Candidate hub downstream genes detected by PPI network analysis


表5   PPI网络中度≥10的下游候选中心基因

Tab 5  Candidate downstream hub genes with the degrees≥10 in the PPI network

GeneDegree
EZH222
PRKACA18
PRKACB18
JUN18
FN116
CDH215
ERBB415
RUNX115
GSK3B14
IFT8813
TUBA1A12
PDGFRA11
GNG211
DYNC1I210
H2BC2110
PIK3CA10
PIK3R110
MLLT310

Note:EZH2—enhancer of zeste 2 polycomb repressive complex 2 subunit; PRKACA—protein kinase cAMP-activated catalytic subunit α; PRKACB—protein kinase cAMP-activated catalytic subunit β; JUN—JUN proto-oncogene, AP-1 transcription factor subunit; FN1—fibronectin 1; CDH2—N-cadherin; ERBB4—Erb B2 receptor tyrosine kinase 4; RUNX1—RUNX family transcription factor 1; GSK3B—glycogen synthase kinase 3β; IFT88—intraflagellar transport 88, TUBA1A—tubulin α 1A; PDGFRA—platelet derived growth factor α; GNG2—guanine nucleotide binding protein; DYNC1I2—dynein cytoplasmic 1 intermediate chain 2; H2BC21—histone H2B cluster member C21; PIK3CA—phosphatidylinositol-4,5-bisphosphate 3-kinase catalytic subunit α; PIK3R1—phosphoinositide-3-kinase regulatory subunit 1 α; MLLT3—MLLT3 super elongation complex subunit.

新窗口打开| 下载CSV


3 讨论

表观遗传学调控机制与谱系特异性基因表达模式相互协作,共同调节细胞命运过程。本研究中,我们首先利用小分子诱导策略成功在体外将hESC分化成NPC;接着利用该分化模型描绘ESC和NPC 2个不同发育阶段的转录组学和染色质开放的变化情况,观察到神经诱导过程中染色质的可及性以及基因表达模式存在显着差异,并进一步确定了与该分化过程相关的功能通路;最后基于RNA-seq数据提供的DEG,以及ATAC-seq数据提供的差异染色质开放区域所注释的基因信息,发现从hESC向NPC分化中重要的基因及其相关的重要通路。我们得到了在NPC阶段上调的基因如CTNND2LHX2等。CTNND2异常已被报道与一系列的神经发育障碍性疾病如自闭症谱系障碍46、智力障碍47、精神分裂症48等有关,并且在CTNND2突变的模式动物中发现了神经系统发育异常:例如在Ctnnd2基因敲除小鼠大脑中出现了树突棘丢失以及抑制性神经元发育受损等现象49;在Ctnnd2杂合缺失的斑马鱼前脑中存在明显混乱的神经元亚型分布50LHX2基因单倍体功能不全则可导致多种神经发育障碍的相关表型51。在小鼠皮质神经元中条件性敲除Lhx2后轴突分叉异常并伴随着皮层活动缺陷,而重新在皮质第四层神经元中引入Lhx2则可改善上述情况13。这些基因被报道参与神经发育过程或生理功能等各个方面,证实了我们实验模型以及分析策略的可靠性与准确性。

目前关于神经发育的研究阐述了神经发育过程中重要的表观遗传学调控机制以及相关发育疾病的机制。其中已有大量的研究分别从组蛋白修饰、非编码RNA、染色质高级结构等不同类型的调控机制讨论了表观遗传修饰对正常神经发育的重要作用52-55;如赖氨酸去甲基化酶6B(lysine demethylase 6B,KDM6B)可调节囊泡谷氨酸转运体1/2(vesicular glutamate transporters,VGLUT1/2)基因启动子区域的组蛋白H3K27me3的水平,进而调控VGLUT1/2的表达,影响神经元树突棘数量以及突触相关功能52。此外对于表观遗传学的研究还可以为神经精神障碍疾病提供可能的治疗靶点。例如,CORCES等56利用ATAC-Seq和HiChIP(in situ Hi-C followed by chromatin immunoprecipitation)数据,发现了一些远程调控阿尔茨海默病(Alzheimer's disease,AD)风险基因的单核苷酸多态性(single-nucleotide polymorphism,SNP)位点,如rs1237999;该SNP位点位于AD风险基因磷脂酰肌醇结合网格蛋白组装蛋白(phosphatidylinositol binding clathrin assembly protein,PICALM)的远端调控元件上,并且还处于转录因子FOS/AP1与基因组的结合位点上。而在神经分化早期的过程中,某些基因组区域的染色质可及性改变,开放的染色质区域上的非编码调控区域如增强子、沉默子、绝缘子和启动子等,可以与转录因子、辅因子和其他调控蛋白结合,从而调控细胞的基因表达模式,进而决定细胞的命运和功能;并且有越来越多的证据表明,存在于非编码调控区域的变异在人类神经与精神疾病如癫痫中发挥重要作用57。因此深入了解神经分化早期的染色质可及性和转录调控机制有助于揭示神经细胞分化和发育的调控网络,发现新的调控因子和靶标,并为神经发育障碍性疾病的治疗和干预提供新的方法和策略。

然而上述研究大多只关注了神经元或胶质细胞等发育后期的细胞的表观遗传学状态,忽视了作为神经元以及神经胶质细胞的共同的阶段,即NPC的表观状态的变化。本研究聚焦于从hESC向NPC分化这个早期神经发育阶段,通过转录组分析以及染色质可及性分析得到了许多可能会对体外早期神经分化有作用的备选基因。为了能够证明这些基因的功能,之后的研究可以利用脑类器官(brain organoid)模型进行规律间隔成簇短回文重复序列(clustered regularly interspaced short palindromic repeats,CRISPR)高通量筛选,条件允许的情况下在活体动物中进行细胞类型特异性的高通量体内基因筛选,验证这些重要基因的体内外功能的相关性。同时,我们还发现与神经分化相关的许多开放性位点位于非编码的调控区域,这些区域与疾病以及基因的时空表达密切相关;因此未来的研究还可与神经精神系统疾病的数据库(SNP、eQTL等)进行联合分析,阐述这些重要基因与疾病的相关性。

综上所述,我们的研究结果结合了发育阶段特异性以及细胞类型特异性的表观遗传学特点,发现了可能在神经早期分化中具有重要作用的基因。该研究方法以及结果对于未来深入探究神经谱系特异性基因,以及人神经谱系分化早期命运决定的表观遗传学调控机制,具有重要借鉴意义。上述结果表明,hESC体外模型可用于研究神经早期发育过程,同时结合多组学测序技术及生物信息学分析预测得到的基因集合可为今后的体内外研究提供新的思路。

作者贡献声明

李令杰、周君梅和张丰负责实验设计;李林颖负责主要实验操作,以及收集、整理、分析数据;蔡晓东、童冉协助部分实验;杨晨、王志明、贺潇宇、马子越协助参与数据分析;所有作者参与论文的写作和修改。所有作者均阅读并同意了最终稿件的提交。

AUTHOR's CONTRIBUTIONS

The study was designed by LI Lingjie, ZHOU Junmei and ZHANG Feng. The experiments were performed, and the data were collected and analyzed by LI Linying. CAI Xiaodong and TONG Ran contributed to the experiment operation. YANG Chen, WANG Zhiming, HE Xiaoyu, and MA Ziyue contributed to the data analysis. The manuscript was drafted and revised by all the authors. All authors have read the final version of paper and consented to submission.

利益冲突声明

所有作者声明不存在利益冲突。

COMPETING INTERESTS

All authors declare no relevant conflict of interests.

参考文献

UCHIDA N, BUCK D W, HE D, et al. Direct isolation of human central nervous system stem cells[J]. Proc Natl Acad Sci USA, 2000, 97(26): 14720-14725.

[本文引用: 1]

NOCTOR S C, FLINT A C, WEISSMAN T A, et al. Neurons derived from radial glial cells establish radial units in neocortex[J]. Nature, 2001, 409(6821): 714-720.

KRIEGSTEIN A, ALVAREZ-BUYLLA A. The glial nature of embryonic and adult neural stem cells[J]. Annu Rev Neurosci, 2009, 32: 149-184.

[本文引用: 1]

MARCHETTO M C, BELINSON H, TIAN Y, et al. Altered proliferation and networks in neural cells derived from idiopathic autistic individuals[J]. Mol Psychiatry, 2017, 22(6): 820-835.

[本文引用: 1]

HOWELL B W, SMITH K M. Synaptic structural protein dysfunction leads to altered excitation inhibition ratios in models of autism spectrum disorder[J]. Pharmacol Res, 2019, 139: 207-214.

[本文引用: 1]

BOZZI Y, PROVENZANO G, CASAROSA S. Neurobiological bases of autism-epilepsy comorbidity: a focus on excitation/inhibition imbalance[J]. Eur J Neurosci, 2018, 47(6): 534-548.

OLIVEIRA B, MITJANS M, NITSCHE M A, et al. Excitation-inhibition dysbalance as predictor of autistic phenotypes[J]. J Psychiatr Res, 2018, 104: 96-99.

[本文引用: 1]

MOOSAVI A, MOTEVALIZADEH ARDEKANI A. Role of epigenetics in biology and human diseases[J]. Iran Biomed J, 2016, 20(5): 246-258.

[本文引用: 1]

FITZ-JAMES M H, CAVALLI G. Molecular mechanisms of transgenerational epigenetic inheritance[J]. Nat Rev Genet, 2022, 23(6): 325-341.

ALLIS C D, JENUWEIN T. The molecular hallmarks of epigenetic control[J]. Nat Rev Genet, 2016, 17(8): 487-500.

[本文引用: 1]

DAI S K, LIU P P, LI X, et al. Dynamic profiling and functional interpretation of histone lysine crotonylation and lactylation during neural development[J]. Development, 2022, 149(14): dev200049.

[本文引用: 1]

SUN T Y, XU Y Y, XIANG Y, et al. Crosstalk between RNA m6A and DNA methylation regulates transposable element chromatin activation and cell fate in human pluripotent stem cells[J]. Nat Genet, 2023, 55(8): 1324-1335.

[本文引用: 1]

WANG C F, YANG J W, ZHUANG Z H, et al. Activity-dependent feedback regulation of thalamocortical axon development by Lhx2 in cortical layer 4 neurons[J]. Cereb Cortex, 2023, 33(5): 1693-1707.

[本文引用: 2]

TSENG C J, MCDOUGLE C J, HOOKER J M, et al. Epigenetics of autism spectrum disorder: histone deacetylases[J]. Biol Psychiatry, 2022, 91(11): 922-933.

CONBOY K, HENSHALL D C, BRENNAN G P. Epigenetic principles underlying epileptogenesis and epilepsy syndromes[J]. Neurobiol Dis, 2021, 148: 105179.

[本文引用: 1]

KLEMM S L, SHIPONY Z, GREENLEAF W J. Chromatin accessibility and the regulatory epigenome[J]. Nat Rev Genet, 2019, 20(4): 207-220.

[本文引用: 1]

SONG L Y, CRAWFORD G E. [J]. Cold Spring Harb Protoc, 2010, 2010(2): pdb.prot5384.

[本文引用: 1]

BUENROSTRO J D, GIRESI P G, ZABA L C, et al. Transposition of native chromatin for fast and sensitive epigenomic profiling of open chromatin, DNA-binding proteins and nucleosome position[J]. Nat Methods, 2013, 10(12): 1213-1218.

[本文引用: 2]

MARKENSCOFF-PAPADIMITRIOU E, WHALEN S, PRZYTYCKI P, et al. A chromatin accessibility atlas of the developing human telencephalon[J]. Cell, 2020, 182(3): 754-769.e18.

[本文引用: 1]

LU C Y, GARIPLER G, DAI C, et al. Essential transcription factors for induced neuron differentiation[J]. Nat Commun, 2023, 14(1): 8362.

[本文引用: 1]

THOMSON J A, ITSKOVITZ-ELDOR J, SHAPIRO S S, et al. Embryonic stem cell lines derived from human blastocysts[J]. Science, 1998, 282(5391): 1145-1147.

[本文引用: 2]

TAKAHASHI K, TANABE K, OHNUKI M, et al. Induction of pluripotent stem cells from adult human fibroblasts by defined factors[J]. Cell, 2007, 131(5): 861-872.

[本文引用: 1]

YU J Y, VODYANIK M A, SMUGA-OTTO K, et al. Induced pluripotent stem cell lines derived from human somatic cells[J]. Science, 2007, 318(5858): 1917-1920.

[本文引用: 1]

CHAMBERS S M, FASANO C A, PAPAPETROU E P, et al. Highly efficient neural conversion of human ES and iPS cells by dual inhibition of SMAD signaling[J]. Nat Biotechnol, 2009, 27(3): 275-280.

[本文引用: 4]

KAWASAKI H, MIZUSEKI K, NISHIKAWA S, et al. Induction of midbrain dopaminergic neurons from ES cells by stromal cell-derived inducing activity[J]. Neuron, 2000, 28(1): 31-40.

[本文引用: 1]

LEE H, SHAMY G A, ELKABETZ Y, et al. Directed differentiation and transplantation of human embryonic stem cell-derived motoneurons[J]. Stem Cells, 2007, 25(8): 1931-1939.

ZHANG S C, WERNIG M, DUNCAN I D, et al. In vitro differentiation of transplantable neural precursors from human embryonic stem cells[J]. Nat Biotechnol, 2001, 19(12): 1129-1133.

[本文引用: 1]

TCHIEU J, ZIMMER B, FATTAHI F, et al. A modular platform for differentiation of human PSCs into all major ectodermal lineages[J]. Cell Stem Cell, 2017, 21(3): 399-410.e7.

[本文引用: 1]

MARTIN M. Cutadapt removes adapter sequences from high-throughput sequencing reads[J]. EMBnet J, 2011, 17(1): 10-12.

[本文引用: 1]

BOLGER A M, LOHSE M, USADEL B. Trimmomatic: a flexible trimmer for Illumina sequence data[J]. Bioinformatics, 2014, 30(15): 2114-2120.

[本文引用: 2]

PATEL R K, JAIN M. NGS QC Toolkit: a toolkit for quality control of next generation sequencing data[J]. PLoS One, 2012, 7(2): e30619.

[本文引用: 2]

KIM D, LANGMEAD B, SALZBERG S L. HISAT: a fast spliced aligner with low memory requirements[J]. Nat Methods, 2015, 12(4): 357-360.

[本文引用: 1]

LIAO Y, SMYTH G K, SHI W. featureCounts: an efficient general purpose program for assigning sequence reads to genomic features[J]. Bioinformatics, 2014, 30(7): 923-930.

[本文引用: 1]

LOVE M I, HUBER W, ANDERS S. Moderated estimation of fold change and dispersion for RNA-seq data with DESeq2[J]. Genome Biol, 2014, 15(12): 550.

[本文引用: 1]

YU G C, WANG L G, HAN Y Y, et al. clusterProfiler: an R package for comparing biological themes among gene clusters[J]. OMICS, 2012, 16(5): 284-287.

[本文引用: 1]

LANGMEAD B, SALZBERG S L. Fast gapped-read alignment with bowtie 2[J]. Nat Methods, 2012, 9(4): 357-359.

[本文引用: 1]

ZHANG Y, LIU T, MEYER C A, et al. Model-based analysis of ChIP-seq (MACS)[J]. Genome Biol, 2008, 9(9): R137.

[本文引用: 1]

BAILEY T L, BODEN M, BUSKE F A, et al. MEME SUITE: tools for motif discovery and searching[J]. Nucleic Acids Res, 2009, 37(Web Server issue): W202-W208.

[本文引用: 1]

ROSS-INNES C S, STARK R, TESCHENDORFF A E, et al. Differential oestrogen receptor binding is associated with clinical outcome in breast cancer[J]. Nature, 2012, 481(7381): 389-393.

[本文引用: 1]

WATANABE K, UENO M, KAMIYA D, et al. A ROCK inhibitor permits survival of dissociated human embryonic stem cells[J]. Nat Biotechnol, 2007, 25(6): 681-686.

[本文引用: 1]

ITSKOVITZ-ELDOR J, SCHULDINER M, KARSENTI D, et al. Differentiation of human embryonic stem cells into embryoid bodies compromising the three embryonic germ layers[J]. Mol Med, 2000, 6(2): 88-95.

[本文引用: 1]

SZKLARCZYK D, KIRSCH R, KOUTROULI M, et al. The STRING database in 2023: protein-protein association networks and functional enrichment analyses for any sequenced genome of interest[J]. Nucleic Acids Res, 2023, 51(D1): D638-D646.

[本文引用: 1]

JIA E T, PAN M, LIU Z Y, et al. Transcriptomic profiling of differentially expressed genes and related pathways in different brain regions in Parkinson's disease[J]. Neurosci Lett, 2020, 732: 135074.

[本文引用: 1]

ARAYA C, HÄKKINEN H M, CARCAMO L, et al. Cdh2 coordinates Myosin-Ⅱ dependent internalisation of the zebrafish neural plate[J]. Sci Rep, 2019, 9(1): 1835.

BARETTINO C, BALLESTEROS-GONZALEZ Á, AYLÓN A, et al. Developmental disruption of Erbb4 in Pet1+ neurons impairs serotonergic sub-system connectivity and memory formation[J]. Front Cell Dev Biol, 2021, 9: 770458.

[本文引用: 1]

TUNCAY I O, PARMALEE N L, KHALIL R, et al. Analysis of recent shared ancestry in a familial cohort identifies coding and noncoding autism spectrum disorder variants[J]. NPJ Genom Med, 2022, 7(1): 13.

[本文引用: 1]

ASADOLLAHI R, ONEDA B, JOSET P, et al. The clinical significance of small copy number variants in neurodevelopmental disorders[J]. J Med Genet, 2014, 51(10): 677-688.

[本文引用: 1]

CHEN Z N, LI X J, CUI X Z, et al. Association of CTNND2 gene polymorphism with schizophrenia: two-sample case-control study in Chinese Han population[J]. Int J Psychiatry Med, 2023, 58(5): 433-448.

[本文引用: 1]

WANG L Y, XU M, WANG Y, et al. Melatonin improves synapse development by PI3K/Akt signaling in a mouse model of autism spectrum disorder[J]. Neural Regen Res, 2024, 19(7): 1618-1624.

[本文引用: 1]

VAZ R, EDWARDS S, DUEÑAS-REY A, et al. Loss of ctnnd2b affects neuronal differentiation and behavior in zebrafish[J]. Front Neurosci, 2023, 17: 1205653.

[本文引用: 1]

SCHMID C M, GREGOR A, COSTAIN G, et al. LHX2 haploinsufficiency causes a variable neurodevelopmental disorder[J]. Genet Med, 2023, 25(7): 100839.

[本文引用: 1]

WANG Y N, KHANDELWAL N, LIU S Q, et al. KDM6B cooperates with Tau and regulates synaptic plasticity and cognition via inducing VGLUT1/2[J]. Mol Psychiatry, 2022, 27(12): 5213-5226.

[本文引用: 2]

LI W, SHEN W C, ZHANG B, et al. Long non-coding RNA LncKdm2b regulates cortical neuronal differentiation by cis-activating Kdm2b[J]. Protein Cell, 2020, 11(3): 161-186.

CHEN D H, MCMANUS C E, RADMANESH B, et al. Temporal inhibition of chromatin looping and enhancer accessibility during neuronal remodeling[J]. Nat Commun, 2021, 12(1): 6366.

RAHMAN S, DONG P F, APONTES P, et al. Lineage specific 3D genome structure in the adult human brain and neurodevelopmental changes in the chromatin interactome[J]. Nucleic Acids Res, 2023, 51(20): 11142-11161.

[本文引用: 1]

CORCES M R, SHCHERBINA A, KUNDU S, et al. Single-cell epigenomic analyses implicate candidate causal variants at inherited risk loci for Alzheimer's and Parkinson's diseases[J]. Nat Genet, 2020, 52(11): 1158-1168.

[本文引用: 1]

PAGNI S, MILLS J D, FRANKISH A, et al. Non-coding regulatory elements: potential roles in disease and the case of epilepsy[J]. Neuropathol Appl Neurobiol, 2022, 48(3): e12775.

[本文引用: 1]

/